Intel 4004

Intel 4004 je 4-bitni mikroprocesor kojeg je razvila američka tvrtka Intel, a na tržištu se pojavio 1971. Za mnoge je Intel 4004 bio prvi jednokomponetni komercijalni mikroprocesor.
Povijest razvitka
Ideja oko razvoja jednokomponentnog mikroobradnika nije bila nova ideja. Godine 1967. Lee Boysel napisao je manifest o mikroelektronici i razvoju mikroobradnika dok je radio za tvrtku Fairchild[1]. Razvojem industrije integriranih krugova ovaj produkt je bio dostupan no bilo je pitanje koja tvrtka biti prva s jednokomponentim mikroobradnikom. Inače tvrtka Phase-Four Systems je već započela raditi na svom proizvodu od 1968. godine i tvrtka Intel nije htjela biti van novih razvijanja.
Tvrtka Intel sastavila je tim. Marcian Hoff, koji nije bio dizajner čipova, 1969. je arhitektonskim prijedlogom pridonio projektu MCS-4 ali nije sudjelovao u razvoju istoga. Dizajn je započeo kasnije, u travnju 1970., kada je Federico Faggin, fizičar rođen u Italiji, zaposlen u Intelu kao šef projekta i projektant cijele game MCS-4. Faggin je bio prvi dizajner poluvodičkih čipova koji je uspio integrirati cijelu centralnu jedinicu računala (CPU, engl. Central Processing Unit) u jedan jedini poluvodički krug godine 1970.-1971. i time napravio prvi mikroprocesor na svijetu.
Intel je preuzeo Faggina iz Fairchilda gdje je on razvio originalnu tehnologiju MOSFET tranzistora sa polisilicijskim zasunom (engl. Silicon Gate, SGT) 1968., i gdje je također napravio prvi komercijalni integrirani krug koji je koristio tehnologiju polisilicijskog zasuna, Fairchild 3708.
Izumi i prveci
U Intelu je Faggin stvorio novu metodologiju dizajna polisilicijskog zasuna koja prije nije postojala (jer je SGT bio potpuna novost i koristio se samo za memorije) i doprinio je mnogim temeljnim izumima koji su omogućili stvaranje prvog mikroprocesora u jednom čipu:
• izum „zakopanog kontakta“ (engl. burried via) koji je dozvoljavao neovisan spoj između samo dva susjedna sloja, ne povezujući dakle sve slojeve na čipu, i bio je ključan za izravno spajanje zasuna tranzistora s vanjskim kontaktom;
• izum „bootstrap load“ koji je korištenjem polisilicijskog sloja proizveo dovoljno dobre kondenzatore na čipu, da postigne izlazni napon logičkih sklopova jednak naponu napajanja;
• vrlo napredan raspored na čipu;
• izumi mnogih inovativnih strujnih krugova, npr. novi statični MOS posmačni registar;
• novi tip brojača i novi sklop za automatsko početno postavljanje kod uključenja (power-on reset) (patent US3,753,011))
Utjecaj na industriju
Masatoshi Shima, logički i softverski dizajner, bez ikakvog prijašnjeg iskustva u dizajnu čipova, asistirao je Fagginu pri razvoju MCS-4 i kasnije mu se pridružio u Zilogu, prvoj firmi specijaliziranoj isključivo za mikroprocesore, koju su osnovali Federico Faggin i Ralph Ungerman krajem 1974. Faggin i Shima su zajedno razvili mikroprocesor Z80 koji se još uvijek proizvodi (2020.).
Tehnička svojstva
- Takt: 750 kHz
- Tehnologija: 10 μm PMOS
- Harvardska arhitektura: odvojeno spremište za podatke i program
- Adrese: 12-bitne
- Naredbe: 8-bitne
- Podaci: 4-bitni
- Broj naredbi: 48
Logički nivoi:
| Simbol | Min | Maks | Jedinica |
|---|---|---|---|
| VSS-DD | +15-5% | +15+5% | V |
| VIL | VDD | VSS−5.5 | V |
| VIH | VSS−1.5 | VSS+0.3 | V |
| VOL | VSS−12 | VSS−6.5 | V |
| VOH | VSS−0.5 | VSS | V |
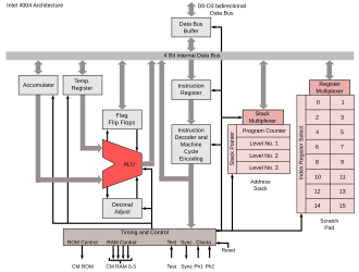
Mikroarhitektura i raspored izvoda
Kliknite na slike za punu veličinu.
Integrirani krugovi koji su razvijeni kao cijelina za Intel 4004
- 4001: 256-byte ROM (256 8-bit program naredbe), i jedan ugrađeni 4-bitni ulazno/izlazni port. [2]
- 4002: 40-bajtni RAM (80 4-bit data riječi)
- 4003: 10-bitni paralelni izlaz za tipkovnice, zaslone, pisače
- 4008: 8-bit address latch
- 4009: programski i U/I pristupni pretvarač za standardnu memoriju i U/I integrirane krugove
- 4269: sučelje za tipkovnicu i zaslon
- 4289: memorijsko sučelje (spaja funkcije 4008 i 4009)
Izvori
- ↑
• Parametar
formatnije dopušten u klasibook
• Parametaraccessdatenije dopušten u klasibook - ↑ IMPORTANT section at page 25: http://www.intel.com/Assets/PDF/Manual/msc4.pdf

