Intel 8080: razlika između inačica
Prijeđi na navigaciju
Prijeđi na pretraživanje
Bot: Automatski unos stranica |
m brisanje nepotrebnog teksta |
||
| Redak 1: | Redak 1: | ||
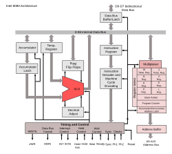
[[File:Intel 8080 arch.svg|thumb|168x168px]] | |||
'''Intel 8080''' je 8-bitni mikroprocesor kojeg je razvila [[SAD|američka]] [[tvrtka]] [[Intel]], i koji je bio pušten u prodaju [[1974.]] Ovaj 8-bitni mikroprocesor je jako utjecao na razvoj računarske industrije, prvenstveno [[operacijski sustav|operacijskog sustava]] [[CP/M]]. I dan danas (2007.) inačice ovog mikroprocesora koriste se u industrijske svrhe kao kontroleri za industrijske procese, ili u proizvodima široke potrošnje. Intel 8080 je utjecao na razvoj drugih Intelovih mikroprocesora, kao i na razvoj mikroprocesora [[Zilog Z80]]. | '''Intel 8080''' je 8-bitni mikroprocesor kojeg je razvila [[SAD|američka]] [[tvrtka]] [[Intel]], i koji je bio pušten u prodaju [[1974.]] Ovaj 8-bitni mikroprocesor je jako utjecao na razvoj računarske industrije, prvenstveno [[operacijski sustav|operacijskog sustava]] [[CP/M]]. I dan danas (2007.) inačice ovog mikroprocesora koriste se u industrijske svrhe kao kontroleri za industrijske procese, ili u proizvodima široke potrošnje. Intel 8080 je utjecao na razvoj drugih Intelovih mikroprocesora, kao i na razvoj mikroprocesora [[Zilog Z80]]. | ||
Inačica od 8. ožujak 2022. u 18:43

Intel 8080 je 8-bitni mikroprocesor kojeg je razvila američka tvrtka Intel, i koji je bio pušten u prodaju 1974. Ovaj 8-bitni mikroprocesor je jako utjecao na razvoj računarske industrije, prvenstveno operacijskog sustava CP/M. I dan danas (2007.) inačice ovog mikroprocesora koriste se u industrijske svrhe kao kontroleri za industrijske procese, ili u proizvodima široke potrošnje. Intel 8080 je utjecao na razvoj drugih Intelovih mikroprocesora, kao i na razvoj mikroprocesora Zilog Z80.

Tehnički podatci
- takt: 2MHz
- broj tranzistora: 6.000
- kućište: DIP 40 iglica
- tehnologija: 6 µm NMOS
- adresna sabirnica: 16-bita (64Kb)
- podatkovna sabirnica: 8-bita
- broj naredbi: ??
Raspored iglica
| Broj Iglice | Signal | Vrsta | Opaska |
|---|---|---|---|
| 1 | A10 | Izlaz | Adresna Sabirnica 10 |
| 2 | GND | - | Uzemljenje |
| 3 | D4 | Dvosmjerna | Dvosmjerna podatkovna sabirnica.
|
| 4 | D5 | ||
| 5 | D6 | ||
| 6 | D7 | ||
| 7 | D3 | ||
| 8 | D2 | ||
| 9 | D1 | ||
| 10 | D0 | ||
| 11 | -5 V | - | Negativno napajanje -5 V. Ovo napajanje se prvo mora spojiti ili zadnje napajanje koje se otpušta. Inače ako je drugačije, procesor će se oštetiti. |
| 12 | R | Ulaz | Reset, prisiljava da se izvršavaju naredbe na adresi 0000h |
| 13 | DMA | Ulaz | Zahtjev za izravni pristup memoriji |
| 14 | INT | Ulaz | Zahtjev za prekidom |
| 15 | CLC2 | Ulaz | Druga faza unutrašnjeg sata |
| 16 | ACK INT | Izlaz | Koristi se za potvrđivanje prekida. |
| 17 | RD | Izlaz | Signalna igla za čitanje podataka iz memorije ili na ulazu |
| 18 | WR | Izlaz | Signal za čitanje podataka u memoriju ili na ulazu |
| 19 | S | Izlaz | |
| 20 | 5 V | - | Napajanje + 5 V |
| 21 | ACK DMA | Izlaz | Potvrda izravnog pristupa memoriji |
| 22 | CLC1 | Ulaz | Prva faza unutrašnjeg sata |
| 23 | RDY | Ulaz | Čekanje |
| 24 | WAIT | Izlaz | Wait procesor je u fazi čekanja |
| 25 | A0 | Izlaz | Adresna sabirnica |
| 26 | A1 | ||
| 27 | A2 | ||
| 28 | 12 V | - | Napajanje 12 V |
| 29 | A3 | Izlaz | Adresna sabirnica |
| 30 | A4 | ||
| 31 | A5 | ||
| 32 | A6 | ||
| 33 | A7 | ||
| 34 | A8 | ||
| 35 | A9 | ||
| 36 | A15 | ||
| 37 | A12 | ||
| 38 | A13 | ||
| 39 | A14 | ||
| 40 | A11 | ||